知名男星被曝多次出軌!鐵證曝光還找「親姐姐掩護」粉絲怒斥:毀三觀

娛樂圈又有明星塌房了。26歲歌手石凱前未婚妻的姐姐在網上發長文怒錘石凱。根據長文可知,石凱前未婚妻小名叫依依。

Advertisements
依依因為與石凱戀情的事情,在過去半年時間裡持續受到石凱粉絲的謾罵、造謠和諷刺,而石凱對於此始終不回應、不解釋、不作為。

Advertisements
為了不讓妹妹再持續的遭到傷害,即使妹妹反對,她也要發文揭開石凱的真面目。
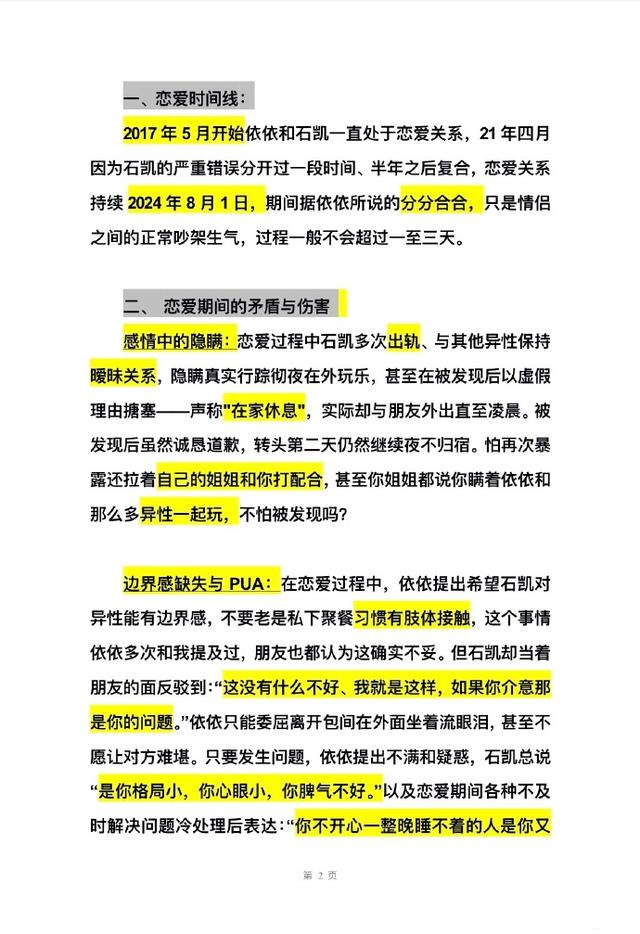
根據依依姐姐的描述可知,石凱和依依從2017年5月開始相戀。
2021年4月,因為石凱犯了嚴重錯誤,他們分手了半年,直到2024年8月,他們才徹底分手。
隨後依依姐姐提到了依依和石凱在戀愛期間的情況。
在戀愛過程中,石凱多次出軌,與其他異性保持曖昧關係,經常在外面夜不歸宿。
如果被發現了,他就是道歉,但第二天繼續夜不歸宿。
要麼拉著自己的姐姐打配合,以至於他姐姐都感慨石凱玩這麼花,不怕女朋友發現嗎?

Advertisements
既然多次出軌了,明顯石凱是不怕的。
他不僅不怕,還是一名PUA高手。
當依依勸她不要和異性有過多肢體接觸時,正常的男朋友為了不讓女友吃醋、傷心,都會收斂自己的行為。
但是石凱偏不。
他對依依說她介意是她的問題,還說她心眼小、格局小、脾氣不好。
此外,他還會對依依的身材和外貌進行嘲諷。
依依姐姐還透露,兩人是從大學就開始就相戀了,只不過是異地戀。
除了身邊幾個關係好的同學知道石凱有女朋友,石凱都對外都說自己單身,他經常出去玩不回依依的消息。
值得一提的是,石凱生病時,依依都會想辦法到醫院陪伴照顧石凱。
但依依生病,石凱不關心。依依出院了,石凱有時間和朋友聚會,也不打電話關心一下依依。

Advertisements
有意思的是,即使如此,2023年10月,石凱提出了訂婚。
於是依依和父母、家中長輩商量了此事,結果到了年關的時候,石凱說他父母說他事業才發展起來,還不穩定,不建議他訂婚。
一聽這話,依依直言一會訂婚,一會又不訂,她無法和家人交待,直言兩人人生追求可能不一樣,於是提出了分手。
一看依依要分手,石凱又不同意了。最終他們按照原計劃,在2024年2月28日訂婚了。

Advertisements
正常情況下,訂婚之後,就是籌備結婚的事情了。
但石凱對依依說讓她再等2年。
在這個過程中,依依從原單位離職,石凱的朋友給意義介紹了一份杭州的工作。
在這個工作還沒落實的時候,依依在石凱家裡住了不到一個月。
結果在這段時間,石凱的家人對石凱說依依住在他們家不太好。
等到了6月底,石凱不顧當時長沙下暴雨,讓依依趕緊去杭州那邊,說工作很緊急。
面對如此情況,依依和杭州公司那邊溝通好了,可以晚2天過去,但石凱依舊催她過去。
無奈之下,依依買了長沙到杭州的高鐵票,她站了4個小時,也哭了一路。

Advertisements
然而石凱朋友介紹的這份工作並不靠譜,依依只能自己找工作。
在這個過程中,石凱開始冷暴力,逼著依依提分手。
但是因為捨不得,依依沒有提。
最終在2024年8月1日,石凱主動提出了分手。
8月11日,他們決定分手,有意思的是都分手了,在分別的時候,石凱竟然提出讓依依再陪他打一次「撲克」。

到了2024年9月,雙方談及了如果過往戀情被曝光該怎麼處理的問題。
當時石凱說他會承認戀情,並表示已分手,承擔自己該承擔的責任。